麦星见闻 丨 CB Insights深度剖析AI制药:技术、资本与商业机会
2021-03-15 以下文章来源于CBInsights中文 ,作者安钊仪

「麦星说」
AI(人工智能)技术赋能生物医药已经是大势所趋,并且在药物研发需要大数据分析和高通量测试的阶段优势最为明显。比如,在信息搜集与整合、靶点筛选、药物设计合成、药物有效性预测以及临床试验数据优化等细分环节中,都能看到AI 制药初创公司们发挥的作用。根据公开的数据,AI技术与生物制药领域的结合不仅将药物发现、临床前研究的时间缩短接近 40%,还可以节约临床试验阶段约 50%-60% 的时间,并且每年近 260 亿美金的化合物筛选成本和约 280 亿美金的临床实验费用也可以通过 AI 制药技术节省出来。这是在创新药研发日趋同质化竞争中走出的一条新路径,无疑有巨大的商业价值与社会价值。麦星投资较早布局于该领域,并于2020年投资中国AI制药领域的新星普瑞基准。麦星投资认为,不同于多数 AI 制药企业致力于药物发现,普瑞基准基于自身的组学数据挖掘系统,重点关注“深挖生物学机制,帮助药企研究并设计新药管线开发策略”,通过提供 AI 支持的新型生物信息和转化医学服务,成为肿瘤新药研发企业的战略伙伴。CB Insights 中国近日推出对 AI 制药领域阶段性变化所做的梳理文章,颇为全面。特转载此文,与诸位共享。愿有所得!近年来各方对 AI 制药领域的关注度明显上升,资本持续注入,药企研发力度逐步增强,AI 制药相关技术的迭代速度也明显加快。可以预见人工智能技术正逐步从多方面渗透到生物制药领域,并有机会为行业带来重大变革。针对这些趋势,CB Insights 中国对 AI 制药领域进行了全面梳理。
资本市场热度不减

AI 制药行业受到广泛关注,资本市场保持火热。
2020 年, AI 制药领域在资本市场获得了很高的关注度,对于 AI 技术在药物研发中的真正作用也引发了一系列讨论。从供给端看,随着基因检测技术的进步,各种药物研发数据的不断积累以及计算机硬件设备与人工智能算法的改良使得 AI 技术在生物制药领域的发展获得了良好的条件。而在需求端,传统生物制药企业在进行新药研发时长期存在的研发周期长、失败率高、成本高等痛点也给 AI 制药行业带来了巨大的增量。这些来自供需两端的驱动力也真正助推了这场资本热潮。

图 | 融资金额及数量 (来源:CB Insights 中国)
在生命大健康领域,与 AI 技术相关的应用融资逐步上升。
据 CB Insights 数据统计,2015 年到 2020 年期间,AI 技术在生命大健康领域的应用融资逐步攀升。自 2020 年 3 月以来,受益于投资机构对于人工智能技术应用于药物研发赛道的关注,共有 11 家 AI 制药公司完成了 1 亿美元以上的融资。

图 | 融资地区分布(来源:CB Insights 中国)
美国是 AI 制药领域融资交易的主要地区,中国紧随其后。
从地区分布上看,美国仍然占据了融资交易的主要份额,近 5 年来在 AI 制药领域有 50.6% 的融资交易发生在美国。中国以 9.4% 的比例紧随其后,成为了除美国外最大的新兴市场,超越了英国、韩国、以色列等传统科技强国。这也展现了中国市场在新兴科技领域发展的巨大的潜力。在 AI 制药这类新兴赛道上越来越多中国企业的身影涌现。

图 | 融资轮次统计(来源:CB Insights 中国)
在融资轮次上,AI 在医疗领域各阶段的融资轮次比例正在发生改变,种子轮企业占比逐年降低。
CB Insights 统计在 2015 年融资轮次为种子轮的企业占比为 51% 而 2020 年这一比例下降到了 30%。目前这一领域的绝大多数公司仍然处于早期阶段,但仍有少数头部公司已经初露锋芒。
根据美国 FDA 的统计数据,目前经过 FDA 审批通过的 AI 产品共计 41 款。中国也有 6 款 AI 产品获得国家医疗器械三类证。同样在 AI 制药这一细分领域也不乏 Schrodinger、 Insilico Medicine 、BenevolentAI、晶泰科技等明星公司的身影。
技术确定性探讨

AI 制药行业是人工智能技术和生物制药领域的深度交叉。
由于需要信息技术人才与生物制药人才的协同创新,这无疑增加了 AI 制药领域的创新门槛。在人才储备上,AI 制药企业一方面会储备计算所需要的计算生物学、计算化学、AI 算法设计等背景的人才,另一方面也会广泛引入药剂学、药物临床试验和临床医学等方面的人才。同时,拥有算法和药物研发复合背景的人才更是成为市场上的稀缺资源。
在技术层面,如何理解 AI 制药结果的确定性正成为判断 AI 制药公司成长潜力的关键部分。
人工智能技术本身更像一个”黑箱“,许多技术细节难以解释,这与生物制药这一具有高严谨性高确定性要求的领域产生了矛盾。对于 AI 制药技术来说,要判断其确定性,除了要追踪其前期模型结果产出环节的历史精准度,后期对于决策证据的可靠性论证以及对结果的确定性验证是更为关键的部分。目前人工智能的各种细分技术例如监督学习、无监督学习、增强学习等已经深入到药物研发的各个环节。针对不同方向的各类模型准确性判定方式也略有差异。

图 | AI 制药技术分类(来源:CB Insights 中国)
一般而言,用于 AI 制药的深度神经网络通常含有输入层、隐含层和输出层三层结构。
生物数据首先需要转换为输入值数组,然后这些值被输入隐藏层运算。深度神经网络的其中一个挑战便是定义网络的深度和宽度即隐藏层和每层节点的数量。一层中的每个节点从前一层的所有节点获取输入信息,然后对输入信息进行数学变换,之后再进行正向反馈。最终在输出层输出输入数据的最终演算结果。
其中所涉及的非线性转换的数量越多,对最高级别层的解释也就变的越困难。此类网络目前主要是通过不断迭代输入值数组,根据输入和输出结果之间的关系来评估模型特征和权重。通过归因分数、相关性系数或权重共享系数等方法给出特征重要性评分。

图 | 两类深度学习网络结构(来源:Cancer Cell,CB Insights 中国整理)
另外一种深度神经网络模型则选择用可见层取代隐藏层。这类算法主要基于统计学和生物信息学的知识图谱,利用生物学底层逻辑将运算串联起来,使得每一层的数据产生机理得到解释。这一类型的可见层中往往采用基因本体论(Gene Ontology)等生物信息学相关网络结构来定义输入层和输出层的连接方式,因此输出层的计算可以通过网络回溯。2020 年 Kuenzi 等人便使用从基因本体论衍生的层次结构的深度神经网络对肿瘤对药物的敏感性进行了建模,取得了重大突破。 这两种类别的深度神经网络模型在确定性判断上是有差异的。对于许多基础的生物问题,第一类深度神经网络通常可以实现很高的预测精度,但很难将预测的方式和原因结合起来,而第二类模型则可以有效改善这一问题。同样,受限于现阶段理论研究的边界,第二类模型往往在模型深度上受限,或者需要极高的算力支撑。在确定性上,第二类模型理论上可以通过数理逻辑自证,而对于第一类深度神经网络模型,由于隐藏层的内部运算是相对未知的所以很难进行数据溯源,模型输出结果的确定性通常采用后期实验验证的方式来证明。整体来说目前 AI 制药验证的链条相对较长,因此在未来建立高通量高效的实验评价体系对 AI 制药企业来说尤为重要。 数据、算力和算法是目前 AI 制药企业的三大技术核心。数据方面,原始数据通常来自三个方面,公开数据集例如 PubChem、ChEMBL 等、与药企合作获得的研发数据集、企业自身研发积累的数据集。原始数据会经过多轮数据清洗最终获得可以用来建模的数据。算力方面,GPU 云计算资源等为 AI 制药企业提供了重要的计算支撑。数据和算力是 AI 制药企业的基石,基于此 AI 制药企业可以搭建出自己的底层知识图谱,并形成其行业壁垒之一。目前药物研发新基建还处于早期搭建的阶段,但随着各大数据库的开源以及云计算平台的普及,数据和算力已经逐渐不再成为制约其发展的决定性因素。
对于 AI 制药企业来说更为核心的壁垒是算法,其核心创新点在于建模的精度和产生新信息的能力。深度学习的迭代算法可以有效地整合模板建模和自由建模,进而开发出动态可迭代的特异性约束条件,从而提高建模精度。另一类由自监督学习等方法产生的共进化模型,则能够从无到有地产生出新的生物学信息,拓宽人类的知识边界。这些创新优势是其它传统制药手段难以达到的。透过 AI 精确的建模和新的生物学相关信息的产生可以加深我们对人体复杂生理生化模型的理解,进而在药物发现阶段即可与临床试验相结合,找到合适的分子。通过前期低成本的高效的AI 赋能来降低后期临床试验的成本和失败概率,从根本上改变临床试验阶段投入大成功率低的现象。
AI 技术赋能生物医药

从制药的流程看,AI 技术已经在多个环节找到了适合自己的应用场景,并发挥出巨大潜力。
从临床前药物发现阶段到药物研发后期临床试验阶段,AI 技术已经渗透到药物研发诸多环节。例如基准化合物设计、预测疾病靶点、预测信号通路、预测成药靶点、确认新靶点、硅化合物库设计、预测药物结构与活性的关系、预测 ADMET 性质、优化药物反应试验、选择受试人群、药物警戒和转录组数据查询等。
现阶段 AI 在药物研发需要大数据分析和高通量测试的阶段优势最为明显。例如在根据海量文献筛选靶点、专利追踪、批量性质预测等方面,药企便可以通过使用人工智能相关技术降低大量制药成本。

图 | 药物研发各环节中 AI 的作用(来源:Drug Discovery Today,CB Insights 中国整理)
不断取得的突破性进展也给 AI 制药的未来带来了空前的想象力。
人工智能技术与生物制药领域的结合不仅将药物发现、临床前研究的时间缩短接近 40% 还可以节约临床试验阶段约 50%-60% 的时间。每年近 260 亿美金的化合物筛选成本和约 280 亿美金的临床实验费用也可以通过 AI 制药技术节省出来。面对创新药研发领域日趋激烈的同质化竞争,AI 技术在药物研发过程中带来的诸多底层创新无疑也展现出了巨大的价值。
生物制药企业与 AI 企业的合作

基于AI 技术的特有优势,许多大型药企开始在这一领域积极布局。
部分国际药企早早的便开始和人工智能企业展开了合作。其中默沙东和葛兰素史克与 AI 平台的合作最早也最为频繁,其次是拜耳(Bayer),武田制药(Takeda Pharmaceutical),阿斯利康(AstraZeneca),赛诺菲(Sanofi)和罗氏(Roche)。
2012 年,默沙东首次与 Numerate 公司合作开展心血管疾病的研究。葛兰素史克自 2012 年以来已经与 Insilico Medicine、Exscientia、Deep Intelligent Pharma 和 Cloud Pharmaceutical 四家 AI 平台企业建立了合作。
在所披露的合作当中,神经退行性疾病和癌症方向是目前合作的两大热门领域,心血管以及胃肠道疾病领域也有所涉猎。
杨森制药与 Benevolent AI 合作,在帕金森氏症领域展开小分子化合物研究。公司主要利用 AI 系统 JACS 从论文、临床试验中提取数据,提出新假设从而加速新药研发。
GNS Healthcare 与 Gene tech 合作利用 GNS 分析平台在肿瘤学方向展开研究。他们将大数据、机器学习和仿真技术结合起来判断疾病预后效果,从而辅助医疗供应商进行市场决策。

图 | 药企与 AI 企业的合作 (来源:Drug Discovery Today,CB Insights 中国整理)
随着大型药企与 AI 公司合作的展开,人工智能技术在医疗服务领域的嵌入也越来越深。
在 CB Insights 整理的 100 家生命大健康领域相关的 AI 初创公司当中,AI 制药公司占据了相当大的比重,初创公司渐渐涌现。

图 | 100 家 AI 在生命大健康领域的初创公司(来源:CB Insights 中国)
2020 年科技巨头谷歌旗下的 Deepmind 在 AI 药物研发领域取得重大进展,更是进一步点燃了 AI 制药领域的研发热情,各路资本纷涌而至。
CB Insights 中国整理了 AI 制药领域 50 大核心投资方,这其中不仅有许多耳熟能详的明星基金也可以发现大型药企的身影。
核心 VC/PE 基金重点分布在美国(旧金山、马萨诸塞州、纽约)、中国(上海、北京)、加拿大、英国、比利时、瑞士等国家和地区。这也从侧面展现出这些地区雄厚的资本基础和巨大的创新活力,为 AI 制药初创公司的落地提供了新选择。

图 | AI 制药领域50大核心投资方(来源:Deep Pharma Intelligence,CB Insights 中国整理)
在技术和资本的双重推力下,近年来在药物研发各细分环节中诞生了许多各具特色的 AI 制药初创公司。
在信息搜集与整合、靶点筛选、药物设计合成、药物有效性预测以及临床试验数据优化等细分环节中,AI 制药初创公司正发挥着越来越重要的作用。
蓬勃发展的初创企业正在为 AI 制药行业带来全新的视角和分析工具。例如中国的基于真实世界数据解决方案研究的领星医学,基于多组学数据挖掘的普瑞基准等新兴公司,都在尝试利用人工智能技术解答那些医学中最本质的问题,从而赋能到新药的研发。

图 | AI 制药初创企业分类(来源:公开资料,CB Insights 中国整理)
除却全球市场的火热,AI 制药在中国也迎来了发展良机,有望成为改变生物制药产业的新机遇。
中国互联网巨头们纷纷开始向 AI 制药领域进军。
腾讯早在 2015 年和 2018 年便参与了目前中国 AI 制药头部企业之一晶泰科技的 A 轮及 B 轮融资。2020 年更是重点打造了“云深智药”,将 AI 药物研发正式列入企业版图。
华为在医疗领域布局了华为云 EIHealth,计划今年进一步在 AI 药物研发领域展开布局。
阿里巴巴旗下的阿里云与全球健康药物研发中心合作,开发 AI 药物研发和大数据平台,并针对 SARS/MERS 等冠状病毒的药物研发进行数据挖掘。
百度 2020 年 9 月成立百图生科进军 AI 制药领域。其 LinearFold 算法可将新冠病毒的全基因组二级结构预测从 55 分钟缩短至 27 秒,提速 120 倍。
字节跳动成立了专门负责大健康业务的极光部门, AI Lab 位于北京、上海、美国三地的团队也正式开始招揽 AI 制药领域人才。

图 | 中国互联网巨头在 AI 制药领域的布局(来源:公开资料,CB Insights 中国整理)
中国本土资本也逐步在 AI 制药领域展开布局。
除传统 VC/PE 外,大型药企和互联网企业也纷纷加入此次赛道投资。中国资本启明创投、百度风投、创新工场、腾讯、药明康德、恒瑞医药等近年来在 AI 制药行业积极布局,投资额度逐年增加,掀起了一阵投资热潮。
这场热潮背后的原因在于 AI 技术的突破有机会解决生物制药领域很多内生问题,甚至可以从底层改变整个新药发现的方法论,前景是不可限量的。由于 AI 技术从某种程度上带有技术颠覆性基因,所以只要找到了适合其发展的应用场景,往往就能释放出巨大的能量。资本方也正是看到了这一点。
从技术发展角度看去,近年来 AI 技术的突破与生命科学大数据的发展相辅相成。
深度学习算法的进步让端到端的结构预测在硅基中实现;云计算和超算技术带来的算力提升也解决了计算蛋白质结构之间相互作用的难题;基因测序技术产生的大量数据积累成为了 AI 算法很好的数据源;小分子药相对结构化的化学结构很适用于数据建模,也进一步促进了 AI 在药物结构预测领域的发展。
从商业角度探究,AI 制药技术有机会引起一场颠覆式的制药革命。
在完成一定量的技术积累之后,理论上用 AI 赋能的新药发现平台可以持续性地开发新药,这将彻底打破传统的新药研发模式,解决药物研发时间长,成功率低的问题。
AI 技术有助于重塑人们对生命科学的理解,引导帮助生物学家跳出人类固有思维框架的限制,促进做出真正的 First-in-Class 的药物,AI 制药企业也因此具备很高的商业前景和社会价值。
在政策上,创新是时代的主旋律,对创新的政策扶持给 AI 制药企业带来了机会。
近年来中国出台的一系列政策例如带量采购、一致性评价等不断给仿制药企业施压,这也反过来促进了本土药企关注创新。大量中国本土的仿制药企业需要进行创新转型,天然具备赋能基因的 AI 制药企业是他们极佳的合作对象。药企在药物制剂、药物递送、处方设计和研发临床差异化的改良性新药等方面都有着迫切的创新需要。可以说市场的大环境对新技术的需求是明确的,这些需求无疑给 AI 制药领域带来了无限机会。
AI 制药初创企业的商业化探索

在创新环境之下,AI 制药企业正逐步探索自己的商业化之路。
AI 制药技术的难点在于底层知识图谱的构建、模型的训练、以及高性能计算设施提供的算力支撑。这就使得 AI 制药企业在前期需要进行大量的技术积累,在早期商业化进程方面稍显吃力。
为解决这一问题,AI 制药企业往往会先选择从药物研发的某一个细分阶段切入再逐渐扩大布局。目前大多数公司选择的是从药物发现阶段进行切入,在未来逐渐布局到临床阶段也有少部分公司选择从临床阶段切入,之后结合临床实际布局到临床前阶段。
在盈利模式方面,部分 AI 制药公司已经探索出自己的发展方向。
和大型药企合作,基于业绩付费是目前 AI 制药公司主要的盈利模式。一部分生物信息学背景的 AI 制药公司从靶点选择开始便与药企进行深度绑定,在后续的临床试验过程中持续保持合作。药企通过 AI 制药公司节约了靶点筛选的时间,降低了晶体合成成本,挺高了新药的临床响应率,增加了药物研发成功率。AI 制药企业也同样获得了稳定的现金流和强力的产业背书,这也有助于其进一步增强研发,形成正向循环。
目前商业化步伐最快的公司是美国上市企业 Schrodinger。
它于 2020 年 2 月在纳斯达克上市,目前市值约 60 亿美元。Schrodinger 的商业模式包含软件业务和药物研发业务两部分。
其中软件业务采用 license 模式,2019 年营收占比为 28%。
2019 年 Schrodinger 的软件客户包含全球前 20 大药企及超 1350 家科研机构。业务遍及美国、欧洲、日本、印度、中国、韩国等。2019 年年合同额 ACV (annual contract value)超 10 万美元客户约 131 家,超 100 万美元的客户约 10 家。
Schrodinger 的药物研发业务包含与外部的合作研发和自主研发两种类型。
目前有两款 Schrodinger 参与合作研发的新药已经获得 FDA 批准。Schrodinger 与外部合作采用公司与合作方共同成立企业,Schrodinger 占股权的形式。其中 Morphic 和 Relay 两家公司已经 IPO 上市。这种模式的收入来源包括研究费用、未来的商业化里程碑费用、商业许可费等。在自主研发方面,Schrodinger 已经披露靶点的项目有 5 个。在靶点的选择上,公司会对 1000 个靶点进行优先级筛选,从肿瘤领域入手,寻找可实现结构模拟,生物学原理可行,治疗市场大的靶点进行重点开发。
Schrodinger 上市以来受到资本市场的热捧,与其商业化进程走在各类 AI 制药公司前列密不可分。其行业发展经验同样受到各类 AI 制药初创企业的关注。
目前 AI 制药赛道是一片广阔蓝海,机会与挑战并存,利益和风险同担。对于各类初创企业来说,除了要加强创新,确立好自己的核心技术壁垒,尽早的进行商业化布局,利用好先发优势也是尤为重要的一环。
AI制药行业重点公司介绍

Schrodinger
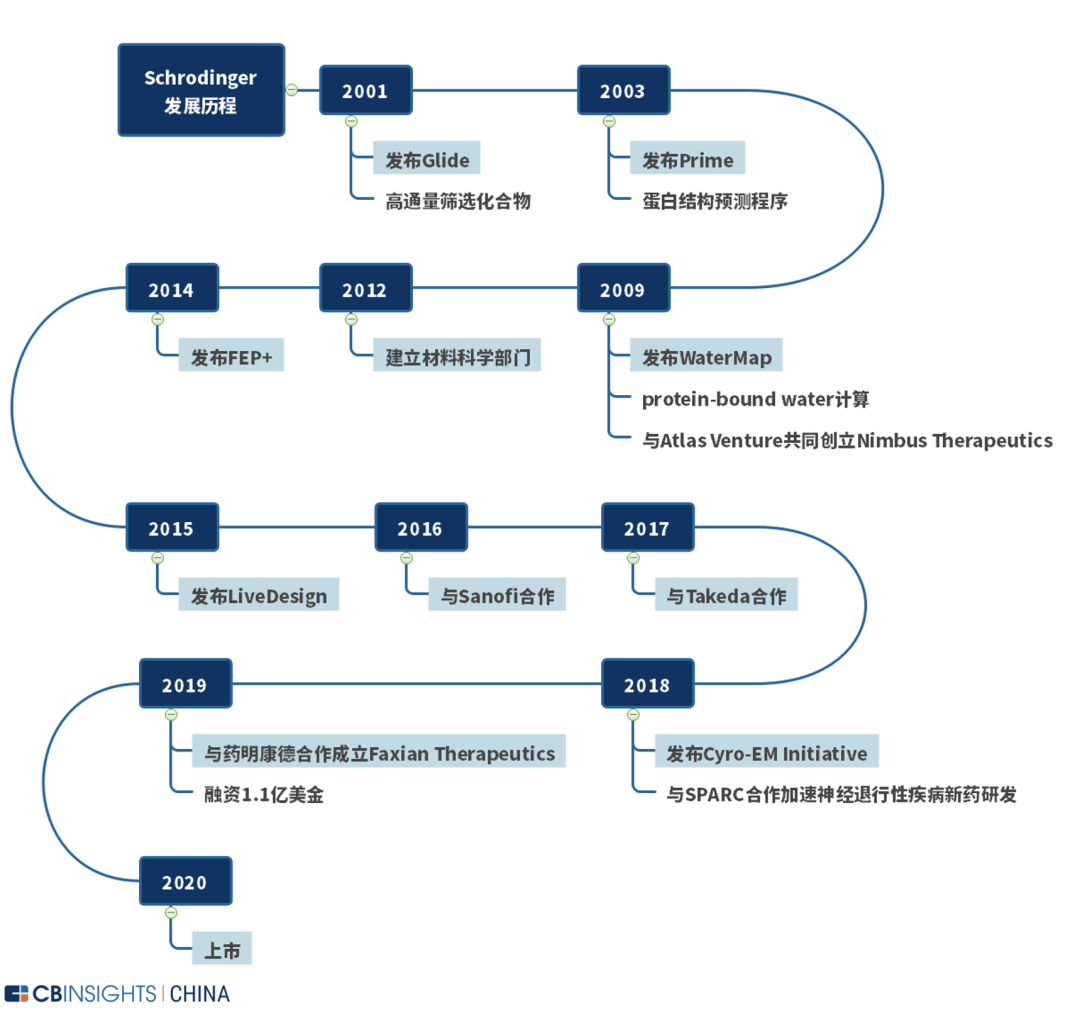
总部位于纽约的 Schrodinger 公司于 2020 年 2 月在纳斯达克上市,目前市值约 60 亿美元。公司从创立至今已经发布了 7 项关键技术平台。包含可对化合物进行高通量筛选的 Glide 、Prime 全集成蛋白结构预测程序、WaterMap 首个计算蛋白结合水位置和能量的方法、FEP+ 首个精确预测具有共同核心的不同分子的不同亲和力的方法 、LiveDesign 协同蛋白设计的平台以及与冷冻电镜研发相关的 Cyro-EM Initiative。
Schrodinger 还和多家机构或药企达成合作,深度参与药物研发。与风投机构 Atlas Venture 共同创立 Nimbus Therapeutics,与生物科技公司 Agios 合作且两款新药获 FDA 批准,与赛诺菲 、武田制药等大药企合作加速新药研发过程,与 SPARC 合作加速神经退行性疾病新药研发,与药明康德合作成立 Faxian Therapeutics 药物研发公司。

图 | Schrodinger 发展历程(来源:CB Insights 中国)
Insilico Medicine
Insilico Medicine 的核心技术是开发一系列生成对抗网络(GANs)和增强学习方法(Reinforcement Learning)来识别蛋白质靶点,从而生成具有特定属性的分子结构。该公司在 2019 年 9 月完成了 3700 万美元的 B 轮融资,其中由启明创投领投,斯道资本、F-Prime Capital、礼来亚洲基金、创新工场、百度风投等其他投资方跟投。
2020 年 1 月,辉瑞也与 Insilico Medicine 达成合作,旨在利用 Insilico Medicine 的机器学习技术和专有的 Pandomics 平台,为多种疾病寻找潜在的治疗靶点。
2021年 Insilico Medicine 利用 AI 技术成功发现一种全新的用于治疗特发性肺纤维化(IPF) 的临床候选药物,并成功通过动物模型实验验证,预计年底进入临床。整个过程仅仅耗时 18 个月花费 260 万美元,展现了其 AI 技术的巨大潜力。

图 | Insilico Medicine 服务流程(来源:Insilico Medicine 官网,CB Insights 中国整理)
BenevolentAI
BenevolentAI 是 2017 年 CB Insights 评选的全球人工智能百强公司。公司核心技术是 JACS 人工智能系统,JACS 可以在运算中从论文、临床试验中提取大量的数据,提取推动药物研发的知识,提出新的可被验证的假设,加速新药研发。近年来与诸多药企达成了合作例如与杨森制药合作利用人工智能技术来评估小分子化合物在临床的潜力,特别是在帕金森氏症领域、与阿斯利康合作寻找治疗慢性肾病和特发性肺纤维化的新药,与诺华合作开发癌症相关的药物。2019年 8 月 Benevolent AI 与 Neuropore Therapies 合作研究通过人工智能鉴定的与进行性退行性疾病有关的分子靶点。Benevolent AI 自身也在开发有关于肌萎缩侧索硬化(ALS)的相关药物。

图 | BenevolentAI 程序(来源:BenevolentAI 官网,CB Insights 中国整理)
Atomwise
Atomwise 是药物研发与人工智能结合领域的代表性公司,是由 Y Combinator和 Khosla Ventures 投资的旧金山创业公司,目前已与礼来、默沙东、拜耳、辉瑞和艾伯维等多家大型医药公司合作。
Atomwise 的核心技术是使用神经网络构造出分子化合物的 3D 模型并模拟生化反应,预测化合物与靶蛋白之间的特异性结合。
Atomwise 与礼来签订了高达 5.6 亿美元的 AI 驱动药物研发项目合作协议,旨在帮助礼来对特定疾病快速寻找到新的药物分子。2019 年 9 月,Atomwise 进军亚洲市场,与豪森药业达成合作,双方在多个治疗领域针对 11 个未公开靶标设计和发现潜在的候选药物。

图 | Atomwise 研发领域分布占比(来源:公开资料,CB Insights 中国整理)
Exscientia
英国 AI 药物发现公司 Exscientia 成立于 2012 年,目前已与葛兰素史克和罗氏建立了常规研究合作项目。2019 年 4 月,Excientia 向葛兰素史克交付了第一个通过人工智能发现的候选药物,这是一个治疗慢性阻塞性肺病(COPD)的潜在疗法。
除此之外,Exscientia 还与赛诺菲合作开发了有关代谢性疾病的疗法;与新基公司合作开发了针对癌症和自身免疫性疾病的疗法。2020 年 1 月,拜耳宣布与 Exscientia 在心血管疾病和肿瘤药物研发方向展开合作,项目金额达 2.4 亿欧元。
在融资方面,Exscientia 在 2019 年 1 月完成了 2500 万美元的B轮投资,该轮融资由新基公司、GT Healthcare Capital 以及 Evotec 共同参与完成。

图 | Exscientia 服务流程(来源:Exscientia 官网,CB Insights 中国整理)
OWKIN
总部位于纽约的 OWKIN 成立于 2016 年。OWKIN 主要利用 Federated learning ( 一种在保护隐私的同时使用敏感用户数据训练 AI 的新兴方法) 为制药公司提供药物研发服务,该技术最早是由谷歌在 2016 年提出的。
公司的核心机器学习平台 Owkin Socrates 能够整合生物医学图像、基因组学和临床数据,通过机器学习和深度学习算法,将临床数据转化为预测模型,为的是让医学专家们零门槛地使用人工智能技术,完成前沿的医学研究、药品研发和临床诊治。
谷歌旗下风投基金 GV 参与了对 OWKIN 的 A 轮融资。目前,OWKIN 已与罗氏、益普生、安进等知名药企达成合作,未来 OWKIN 将深度布局从患者数据中找到与疾病相关的生物标志物这一细分领域。

图 | OWKIN 业务布局(来源:公开资料,CB Insights 中国整理)
晶泰科技
晶泰科技致力于生物医药的新基建建设,旨在从数字化和智能化两方面进行技术研发。晶泰科技主要的业务是在临床前药物研发阶段,对药物晶型和固相进行预测,从疾病靶点的结构出发进行先导化合物设计等。
晶泰科技核心技术是将计算化学和深度学习相融合,以第一性原理为基础不断提高模型精度,以数据为驱动力搜索更多的药物化学空间。另外晶泰科技的算力资源深厚,其多云架构,可以调度超过百万的 CPU 核心和 GPU 资源。
2020 年 9 月晶泰科技宣布完成 3.188 亿美元的 C 轮融资,创 AI 制药领域融资纪录。本轮投资由软银愿景基金、人保资本、晨兴资本领投, 展现出了资本市场对中国 AI 制药企业的巨大热情。

图 | 晶泰科技(来源:晶泰科技官网,CB Insights 中国整理)
云深智药
云深智药是腾讯旗下的 AI 制药平台,该平台覆盖了临床前药物发现的全过程,致力于深度服务药物研发人员。
其平台的虚拟筛选模块首次将元学习和深度神经网络算法用于基于配体的药物设计(ligand-based drug design,LBDD)任务。目前该算法的预测精度已经突破业界标准,将预测活性与实验测量活性的相关性中位数提升到 0.42。另外云深智药平台的药物小分子 ADMET 属性预测结果准确度比学术界最优模型提高 3%~11%,自研算法精度超过现有商业软件近 37%。受益于腾讯的资源支撑,云深智药近年来已经逐步在 AI 制药初创企业中确立了自己的优势。

图 | 云深智药平台架构(来源:公开资料,CB Insights 中国整理)
星药科技
星药科技成立于 2019 年,是中国新兴的 AI 制药公司之一,其专注于从苗头化合物设计到临床前候选药物筛选阶段的药物研发。创始人李成涛获麻省理工学院计算机博士学位,团队成员拥有成功主导新药项目经 FDA 批准上市的经验,从创立初期便致力于打造综合型的人才体系。丰厚的人才储备也为星药科技带来了多项技术突破。目前星药科技已经完成了若干客户方案交付,其自主研发的算法模型在诸多环节表现优异,权威机构验证显示,星药自有药物活性评测模块的筛选命中率较传统方式可提高十余倍。鉴于其在产品化方面优异的表现,星药科技在一年多的时间内获得四轮融资,资金高达数千万美元。投资方包含高榕资本、五源资本、DCM 中国、源码资本、BAI 资本、红点中国等知名机构。未来星药科技将重点提高研发团队规模和建设相关生化检测实验室,最终打造药物生成、筛选、评价和检测的自动化闭环,加速市场落地。

图 | 星药科技平台架构(来源:公开资料,CB Insights 中国整理)
普瑞基准
不同于多数 AI 制药企业致力于药物发现,普瑞基准基于自身的组学数据挖掘系统,重点关注“通过深挖生物学机制,帮助药企研究并设计新药管线的开发策略”,通过提供 AI 支持的新型生物信息和转化医学服务,成为肿瘤新药研发企业的战略伙伴。
过去 10 年,全球新药研发领域的回报率快速下降,其中一个重要原因就是对疾病的生物学机制理解不足,许多新药研发项目遭遇了后期失败。与此同时,由于对机制理解不足,大批中国创新药研发企业被迫在有限的已验证靶点上展开激烈的同质化竞争。普瑞基准通过 AI 算法,深化对疾病及治疗相关生物机制的理解,为创新药研发提供关键决策支持,从而提升新药研发的成功率,或帮助形成差异化优势。
普瑞基准自主研发了 AI 驱动的面向癌症药物研发的大数据系统(AIBERT),专注于“创新药研发的深水区”,解决四大核心问题,即:潜力靶点的评估,适应症的选择,生物标志物的发现,耐药机制的研究(以及相关的药物联用方案)。目前AIBERT 平台整合了 PB 级别的多组学数据资源,包括大量中国患者数据,特别强调数据的完整性(组学数据与临床数据的匹配)、规范性和丰富性(高维数据)。AIBERT 的算法设计强调“可解释性”,结果指向性高,在新药研发决策、药物差异化定位等方面达到国际领先水平。尤其在创新的生物标志物研究方面,AIBERT帮助多个药物提升应答率、扩大适用人群,赢得药企的广泛认可。
普瑞基准立足多组学与数据挖掘,目前已和国内外多家知名药企在转化医学和临床开发领域形成深度合作,包括恒瑞医药、阿斯利康、石药集团、再鼎医药等。2020年公司完成了知名投资机构(创新工场、麦星投资、百度风投)领投的两轮融资,已成为中国 AI 制药领域的新星。

图 | 普瑞基准 AIBERT 平台(来源:普瑞基准,CB Insights 中国整理)
- END -


